设为首页
|
加为收藏
首页
机构设置
动态要闻
党风廉政
政策法规
宣传教育
行政审批
市州风采
行政审批
当前位置:
首页
>
行政审批
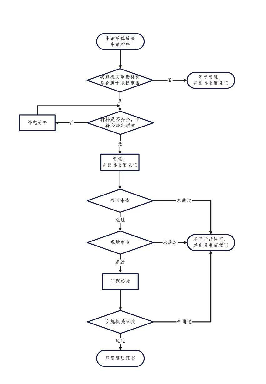
武器装备科研生产单位保密资质行政许可流程
来源:
时间:2026-01-08
字体:
大
小
分享
微信
新浪微博
QQ
QQ空间
打印
关闭
(责任编辑:)
X
分享到
- 微信